Задать свой вопрос   *более 50 000 пользователей получили ответ на «Решим всё»

Задача 2497 Камень брошен со скоростью 17 м/с под...

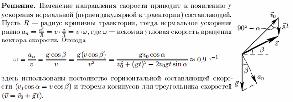
Условие

Камень брошен со скоростью 17 м/с под углом 60 к горизонту. C какой угловой скоростью поворачивается вектор скорости камня через 1 с после броска? Принять g=10 м/с^2, сопротивление воздуха не учитывать. Результат выразите в радианах в секунду и округлите до

физика 10-11 класс 6066

Решение



Ответ: 0.9

Написать комментарий

Меню

Присоединяйся в ВК