Задать свой вопрос   *более 50 000 пользователей получили ответ на «Решим всё»

Задача 24927 Для измерения скорости полета пули...

Условие

Для измерения скорости полета пули применяют баллистический маятник, состоящий из деревянного бруска, подвешенного на невесомом стержне. При выстреле в горизонтальном направлении пуля массой m попадает в брусок и застревает в нем. Какова была скорость пули, если стержень отклоняется от вертикали на угол а? Масса бруска равна M. Трение в подвесе, сопротивление воздуха и массу стержня не учитывать. Масса бруска много больше массы пули.

физика ВУЗ 12708

Решение

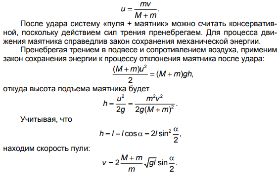
Если масса маятника M > > m, то в процессе застревания пули в маятнике он не успевает заметно отклониться от положения равновесия. Систему «пуля + маятник» в этом случае можно считать изолированной, поскольку внешними силами здесь являются: сила тяжести (действует на пулю и на маятник) и сила натяжения нити. Если нить не отклоняется от вертикали, то сумма внешних сил равна нулю. Поэтому для процесса столкновение пули с маятником справедлив закон сохранения импульса. В конце удара пуля и брусок будут двигаться как единое целое.

Запишем для момента столкновения закон сохранения импульса в проекции на горизонтальную ось:

mv = (M+m)u ,

откуда скорость маятника непосредственно после столкновения будет равна


Ответ: В решение

Написать комментарий

Меню

Присоединяйся в ВК