Задать свой вопрос   *более 50 000 пользователей получили ответ на «Решим всё»

Задача 24910 На автобазе имеется 12 автомашин....

Условие

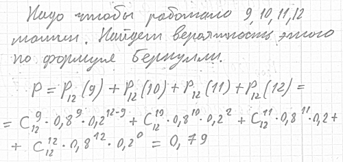
На автобазе имеется 12 автомашин. Вероятность выхода на линию каждой машины равна 0,8. Найти-вероятность нормальной работы автобазы в ближайший день, если для этого необходимо иметь на линии не менее 9 автомашин.

математика ВУЗ 20314

Решение

Написать комментарий

Меню

Присоединяйся в ВК