Задать свой вопрос   *более 50 000 пользователей получили ответ на «Решим всё»

Задача 2491 Сжимая и нагревая идеальный газ, его...

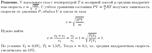
Условие

Сжимая и нагревая идеальный газ, его объём уменьшили на 20%, а давление увеличили на 50%. На сколько процентов увеличилась средняя квадратичная скорость молекул газа? Ответ округлить до целых.

физика 10-11 класс 3917

Решение



Ответ: В решение

Написать комментарий

Меню

Присоединяйся в ВК