Задать свой вопрос   *более 50 000 пользователей получили ответ на «Решим всё»

Задача 2483 Неподвижная наклонная плоскость...

Условие

Неподвижная наклонная плоскость наклонена под углом a к горизонту. Брусок может скользить по ней с коэффициентом трения u < tg a. Бруску сообщают начальную скорость, направленную вверх вдоль горки. Определите отношение времени подъема бруска ко времени его опускания.

физика 10-11 класс 11065

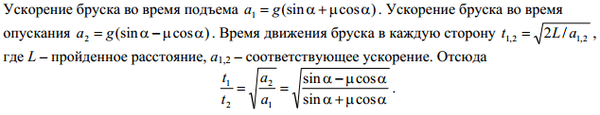
Решение



Ответ: В решение

Вопросы к решению (1)

Написать комментарий

Меню

Присоединяйся в ВК