Задать свой вопрос   *более 50 000 пользователей получили ответ на «Решим всё»

Задача 2482 Тело с герметичной полостью изготовлено...

Условие

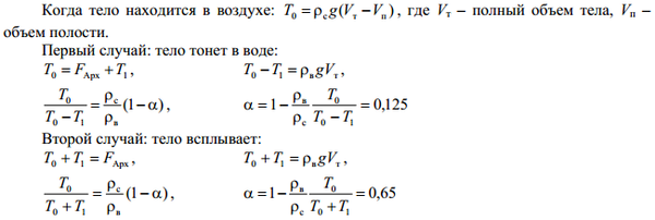
Тело с герметичной полостью изготовлено из стеклопластика (p0 = 2,0 г/см^3 ). Если это тело подвесить на нити в воздухе, сила натяжения нити равна T0 = 3,5 Н. Для удержания этого тела в воде (тело полностью погружено в воду и не касается дна сосуда) к нити прикладывают силу T1 = 1,5 Н. Определите возможные значения отношения a объема полости к полному объему тела.

физика 10-11 класс 9372

Решение



Ответ: В решение

Написать комментарий

Меню

Присоединяйся в ВК