Задать свой вопрос   *более 50 000 пользователей получили ответ на «Решим всё»

Задача 2479 По комнате движутся во взаимно...

Условие

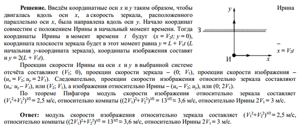
По комнате движутся во взаимно перпендикулярных направлениях школьница Ирина и шкаф на колёсиках, причём шкаф удаляется от Ирины. На шкафу расположено плоское зеркало, в котором Ирина видит своё изображение. Скорости шкафа и Ирины относительно комнаты равны, соответственно, V1 = 1,5 м/с и V2 = 2 м/с. Найдите модуль скорости изображения Ирины
а) относительно зеркала;
б) относительно комнаты;
в) относительно Ирины.

физика 10-11 класс 7129

Решение



Ответ: В решение

Написать комментарий

Меню

Присоединяйся в ВК