Задать свой вопрос   *более 50 000 пользователей получили ответ на «Решим всё»

Задача 24705 На одном конце тележки стоит длиной L =...

Условие

На одном конце тележки стоит длиной L = 5 м человек массой m = 40 кг. Масса тележки М = 60 кг. На какое расстояние относительно пола передвинется тележка, если человек перейдет на другой ее конец? Массой колес и трением пренебречь.

физика ВУЗ 16101

Решение

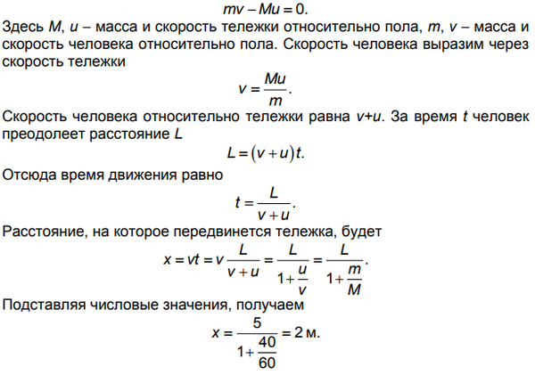
Выберем систему отсчета, связанную с полом. Поскольку трение пренебрежимо мало, то система «человек + тележка» является изолированной. Следовательно, для этой системы выполняется закон сохранения импульса

Ответ: В решение

Написать комментарий

Меню

Присоединяйся в ВК