Задать свой вопрос   *более 50 000 пользователей получили ответ на «Решим всё»

Задача 24703 Два шарика, массы которых равны m1 = 200...

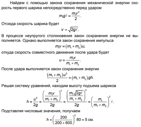
Условие

Два шарика, массы которых равны m1 = 200 г и m2 = 600 г, висят, соприкасаясь, на одинаковых нитях длиной l = 80 см. Первый шар отклонили на 90 градусов и отпустили. На какой угол поднимутся шарики удара, если удар считать абсолютно неупругим?

физика ВУЗ 6271

Решение



Ответ: В решение

Написать комментарий

Меню

Присоединяйся в ВК