Задать свой вопрос   *более 50 000 пользователей получили ответ на «Решим всё»

Задача 2470 В комнате объёмом V = 30 м^3 сначала...

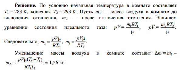
Условие

В комнате объёмом V = 30 м^3 сначала была температура t1 = 10 °C. После включения отопления она стала равна t2 = 20 °C. Увеличилась или уменьшилась масса воздуха в комнате? На сколько килограммов? Атмосферное давление равно p = 100 кПа, молярная масса воздуха µ = 29 г/моль. Универсальная газовая постоянная R = 8,3 Дж/(моль·К). Абсолютный нуль температуры составляет t0 = −273 °C.

физика 10-11 класс 14332

Решение



Ответ: Масса воздуха в комнате уменьшилась примерно на 1,26 кг.

Написать комментарий

Меню

Присоединяйся в ВК