Задать свой вопрос   *более 50 000 пользователей получили ответ на «Решим всё»

Задача 2469 Ледяной кубик с длиной ребра 10 см...

Условие

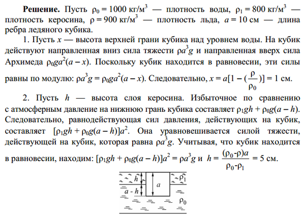
Ледяной кубик с длиной ребра 10 см плавает в цилиндрическом аквариуме с водой так, что верхняя грань кубика горизонтальна.
1. Найдите высоту верхней грани кубика над уровнем воды.
2. Поверх воды доливают слой керосина так, что поверхность керосина оказывается на одном уровне с верхней гранью кубика. Какова высота слоя керосина?
Плотности воды, льда и керосина равны соответственно 1000 кг/м^3, 900 кг/м^3 и 800 кг/м^3.

физика 10-11 класс 14940

Решение



Ответ: Высота верхней грани кубика над уровнем воды составляет 1 см; высота слоя керосина 5 см

Написать комментарий

Меню

Присоединяйся в ВК