Задать свой вопрос   *более 50 000 пользователей получили ответ на «Решим всё»

Задача 2468 ...

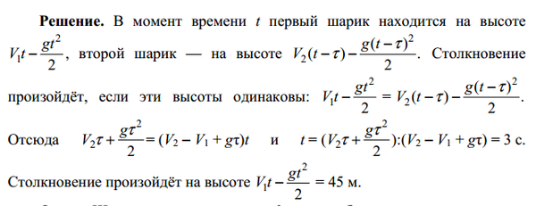
Условие

Два одинаковых пластилиновых шарика при помощи пружинного пистолета подбрасывают из одной точки вертикально вверх вдоль одной прямой с промежутком в τ = 2 с. Начальные скорости первого и второго шариков равны V1 = 30 м/с и V2 = 50 м/с соответственно. Через какое время t после момента бросания первого шарика они столкнутся? На какой высоте это произойдёт? Ускорение свободного падения g = 10 м/с^2.

физика 10-11 класс 7384

Решение



Ответ: Шарики столкнутся через 3 с после броска первого шарика на высоте 45 м

Написать комментарий

Меню

Присоединяйся в ВК