Задать свой вопрос   *более 50 000 пользователей получили ответ на «Решим всё»

Задача 2465 В схеме, показанной на рисунке, все...

Условие

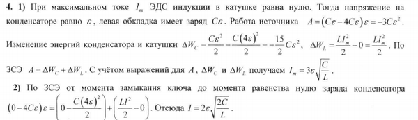
В схеме, показанной на рисунке, все элементы можно считать идеальными, параметры элементов указаны на рисунке. До замыкания ключа конденсатор был заряжен до напряжения 4E. Ключ замыкают.
1) Найдите максимальный ток в цепи.
2) Найдите ток в момент, когда заряд на конденсаторе равен нулю.

физика 10-11 класс 11395

Решение



Ответ: В решение

Написать комментарий

Меню

Присоединяйся в ВК