Задать свой вопрос   *более 50 000 пользователей получили ответ на «Решим всё»

Задача 24170 Вычислить период обращения конического...

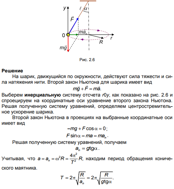
Условие

Вычислить период обращения конического маятника (см. рис. 2.6), длина подвеса которого l, а угол, образованный нитью с вертикалью, равен альфа

физика ВУЗ 8076

Решение



Ответ: В решение

Написать комментарий

Меню

Присоединяйся в ВК