Задать свой вопрос   *более 50 000 пользователей получили ответ на «Решим всё»

Задача 24107 Запишите уравнение движения и уравнение...

Условие

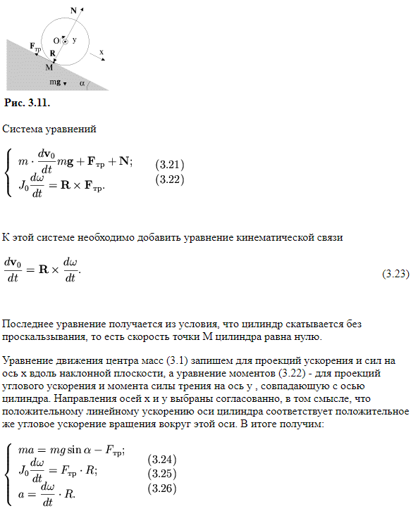
Запишите уравнение движения и уравнение моментов для цилиндра, скатывающегося без проскальзывания с наклонной плоскости с углом альфа. Определите ускорение его центра масс.

физика ВУЗ 8649

Решение



Ответ: В решение

Вопросы к решению (1)

Написать комментарий

Меню

Присоединяйся в ВК