Задать свой вопрос   *более 50 000 пользователей получили ответ на «Решим всё»

Задача 23732 Камень брошен горизонтально со скоростью...

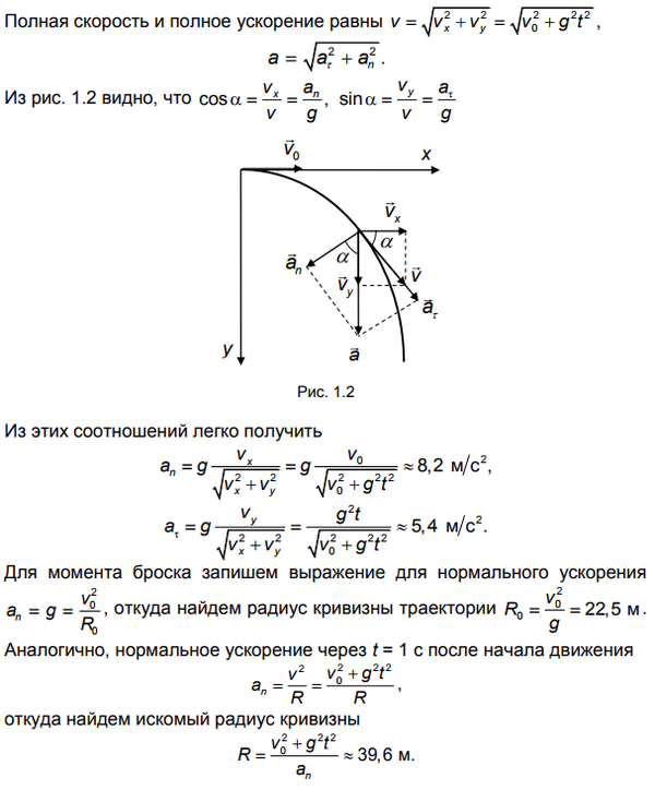
Условие

Камень брошен горизонтально со скоростью v0 = 15 м/с. Найти нормальное и тангенциальное ускорения камня через время t = 1 с после начала движения. Найти радиусы кривизны траектории в момент броска и через 1 с после начала движения.

физика ВУЗ 28198

Решение



Ответ: В решение

Написать комментарий

Меню

Присоединяйся в ВК