Задать свой вопрос   *более 50 000 пользователей получили ответ на «Решим всё»

Задача 23730 ...

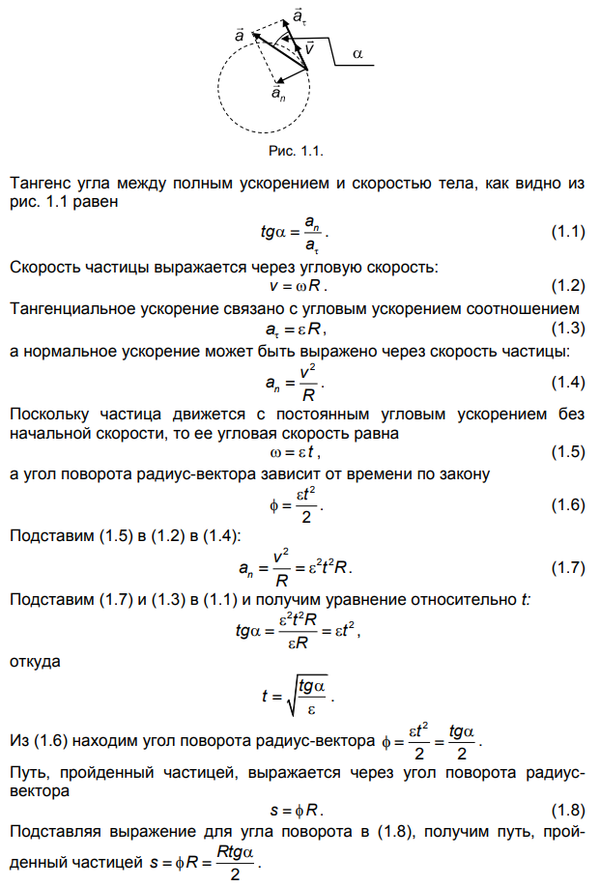
Условие

Материальная точка начинает движение по окружности радиуса R без начальной скорости с постоянным угловым ускорением ε. Через какое время вектор полного ускорения образует с вектором скорости угол a? Какой путь за это время пройдет частица? На какой угол повернется ее радиус-вектор?

физика ВУЗ 8469

Решение

При движении по окружности вектор скорости и вектор тангенциального ускорения направлены по касательной к ней, а вектор нормального ускорения – вдоль радиуса к центру (см. рис. 1.1).

Ответ: В решение

Написать комментарий

Меню

Присоединяйся в ВК