Задать свой вопрос   *более 50 000 пользователей получили ответ на «Решим всё»

Задача 23510 Найти момент инерции J и момент импульса...

Условие

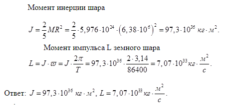
Найти момент инерции J и момент импульса L земного шара относительно оси вращения.

Rз =6,38·10^6 м, Mз =5,976·10^(24) кг.

физика ВУЗ 14966

Решение



Ответ: В решение

Написать комментарий

Меню

Присоединяйся в ВК