Задать свой вопрос   *более 50 000 пользователей получили ответ на «Решим всё»

Задача 23153 Найти работу, которую нужно затратить,...

Условие

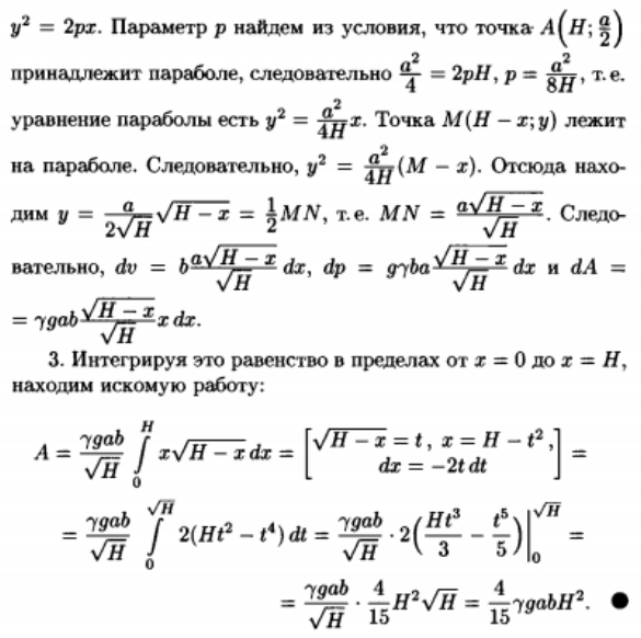
Найти работу, которую нужно затратить, чтобы выкачать жид­кость плотности y из цистерны, имеющей форму параболиче­ского цилиндра, размеры которого указаны на рисунке 110.

математика ВУЗ 2736

Решение



Ответ: В решение

Написать комментарий

Меню

Присоединяйся в ВК