Задать свой вопрос   *более 50 000 пользователей получили ответ на «Решим всё»

Задача 23067 9.3.148) Найти объем тела, ограниченного...

Условие

9.3.148) Найти объем тела, ограниченного параболоидом z=х^2+у^2 и плоскостью z=4.

математика ВУЗ 8315

Решение

Продолжение. Начало см в приложении

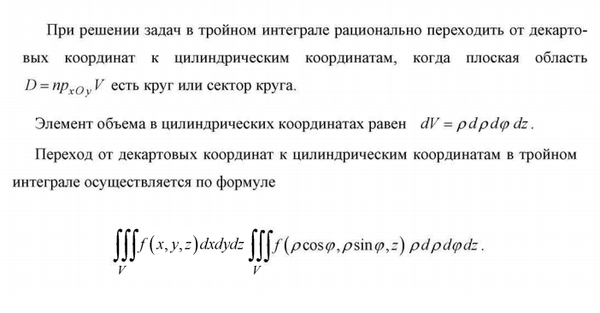
0 меньше или равно z меньше или равно 4
0 меньше или равно r меньше или равно 2
0 меньше или равно phi меньше или равно 2Pi

V= ∫^4 _(0)dz ∫^(2Pi) _(0)d phi ∫^(2) _(0)rdr=

=4*2Pi*(r^2/2)|^(2)_(0)=16Pi

Написать комментарий

Меню

Присоединяйся в ВК