Задать свой вопрос   *более 50 000 пользователей получили ответ на «Решим всё»

Задача 23059 9.3.149) Найти объем эллипсоида...

Условие

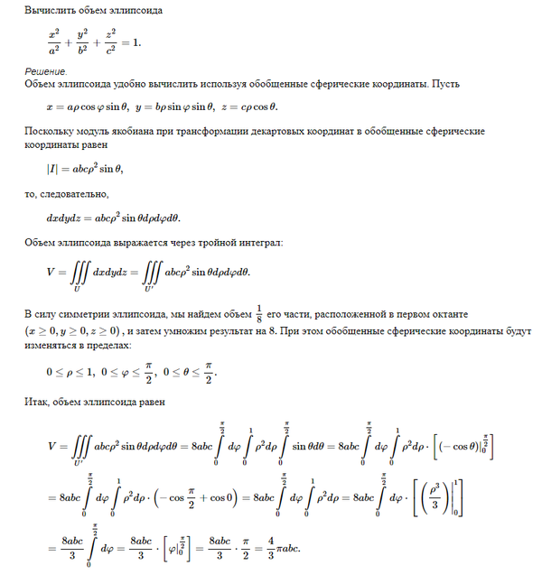
9.3.149) Найти объем эллипсоида х^2+у^2+4z^2 меньше или равно 4.

математика ВУЗ 2460

Решение

Перепишем уравнение эллипсоида в виде
(x^2/4)+(y^2/4)+z^2=1
a=2
b=2
c=1

V=(4/3)Piabc=(4/3)Pi*2*2*1=(16/3)Pi
Cм. приложение.

Написать комментарий

Меню

Присоединяйся в ВК