Задать свой вопрос   *более 50 000 пользователей получили ответ на «Решим всё»

Задача 2288 1-2/|x| меньше или равно 23/x^2 решите...

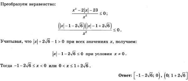
Условие

1-2/|x| меньше или равно 23/x^2 решите неравенство

математика 10-11 класс 28728

Решение



Ответ: В решение

Вопросы к решению (1)

Написать комментарий

Меню

Присоединяйся в ВК