Задать свой вопрос   *более 50 000 пользователей получили ответ на «Решим всё»

Задача 2271 ...

Условие

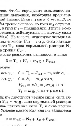
определить отношение масс грузов, находящихся на двух поверхностях клина в равновесии. углы у основания клина α и β. коэффициент трения μ.

физика ВУЗ 4479

Все решения

извиняюсь вот норм

Написать комментарий

Меню

Присоединяйся в ВК