Задать свой вопрос   *более 50 000 пользователей получили ответ на «Решим всё»

Задача 22323 По вкладу ''А'' банк в конце каждого...

Условие

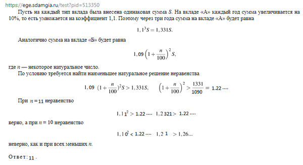
По вкладу ''А'' банк в конце каждого года планирует увеличивать на 10% сумму, имеющуюся на вкладе в начале года, а по вкладу ''Б'' - увеличивать эту сумму на 9% в первый год и на одинаковое целое число n процентов, и за второй, и за третий годы. Найдите наименьшее значение n, при котором за три года хранения вклад «Б» окажется выгоднее «А» при одинаковых суммах первоначальных взносов.

математика 10-11 класс 16867

Решение

Написать комментарий

Меню

Присоединяйся в ВК