Задать свой вопрос   *более 50 000 пользователей получили ответ на «Решим всё»

Задача 21178 На доске написано 30 различных...

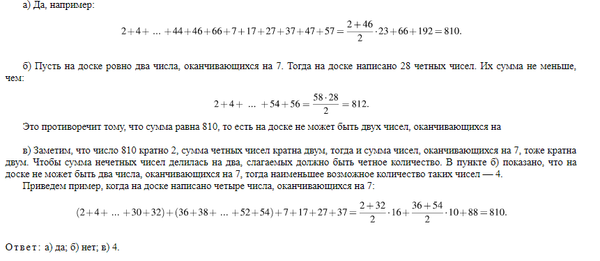
Условие

На доске написано 30 различных натуральных чисел, каждое из которых либо чётное, либо его десятичная запись оканчивается на цифру 7. Сумма написанных чисел равна 810.

а) Может ли на доске быть ровно 24 чётных числа?
б) Могут ли ровно два числа на доске оканчиваться на 7?
в) Какое наименьшее количество чисел, оканчивающихся на 7, может быть на доске?

математика 10-11 класс 7724

Решение

https://ege.sdamgia.ru/problem?id=517584

Вопросы к решению (1)

Написать комментарий

Меню

Присоединяйся в ВК