Задать свой вопрос   *более 50 000 пользователей получили ответ на «Решим всё»

Задача 21160 Вероятность того, что новый тостер...

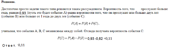
Условие

Вероятность того, что новый тостер прослужит больше года, равна 0,93. Вероятность того, что он прослужит не менее двух лет, равна 0,82. Найдите вероятность того, что он прослужит меньше двух лет, но больше года.

математика 10-11 класс 49240

Решение

.

Написать комментарий

Меню

Присоединяйся в ВК