Задать свой вопрос   *более 50 000 пользователей получили ответ на «Решим всё»

Задача 2111 Деревянный диск в форме круга толкнули...

Условие

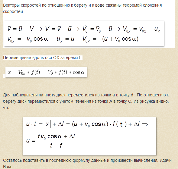
Деревянный диск в форме круга толкнули от одного берега реки к другому, сообщив ему скорость 0,3 м/с против течения под углом а (sinа = 0,6) к линии берега. Через 90 секунд диск достиг другого берега, сместившись вдоль берега вниз по течению на расстояние 4 м (считая от точки на другом берегу, расположенной напротив точки старта). Ширина реки 4 м. Найдите скорость течения реки, считая её одинаковой по всей ширине реки.

физика 10-11 класс 5577

Все решения

Написать комментарий

Меню

Присоединяйся в ВК