Задать свой вопрос   *более 50 000 пользователей получили ответ на «Решим всё»

Задача 20966 ...

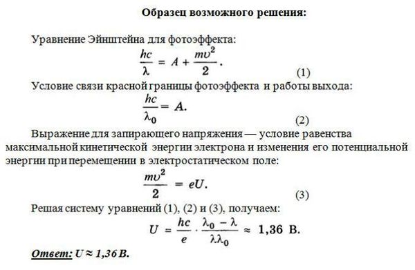
Условие

Красная граница фотоэффекта для вещества фотокатода λ_(0) = 290 нм. Фотокатод облучают светом с длиной волны λ = 220 нм. При каком напряжении между анодом и катодом фототок прекращается?

физика 10-11 класс 25203

Решение



Ответ: В решение

Вопросы к решению (1)

Написать комментарий

Меню

Присоединяйся в ВК