Задать свой вопрос   *более 50 000 пользователей получили ответ на «Решим всё»

Задача 20959 ...

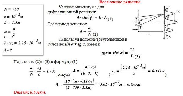
Условие

Дифракционная решетка, имеющая 750 штрихов на 1 см, расположена параллельно экрану на расстоянии 1,5 м от него. На решетку перпендикулярно ее плоскости направляют пучок света. Определите длину волны света, если расстояние на экране между вторыми максимумами, расположенными слева и справа от центрального (нулевого), равно 22,5 см. Ответ выразите в микрометрах (мкм) и округлите до десятых. Считать sin α ≈ tg α.

физика 10-11 класс 27007

Решение



Ответ: В решение

Написать комментарий

Меню

Присоединяйся в ВК