Задать свой вопрос   *более 50 000 пользователей получили ответ на «Решим всё»

Задача 20958 Монохроматический точечный источник...

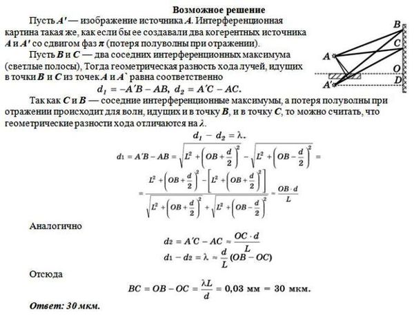
Условие

Монохроматический точечный источник света в оптической системе, представленной на рисунке, излучает свет длиной волны 600 нм. Чему равно расстояние х между двумя соседними светлыми полосами интерференционной картины на экране в области напротив источника?

физика 10-11 класс 5817

Решение



Ответ: 30 мкм

Написать комментарий

Меню

Присоединяйся в ВК