Задать свой вопрос   *более 50 000 пользователей получили ответ на «Решим всё»

Задача 20950 2. Из общих уравнений прямой получить их...

Условие

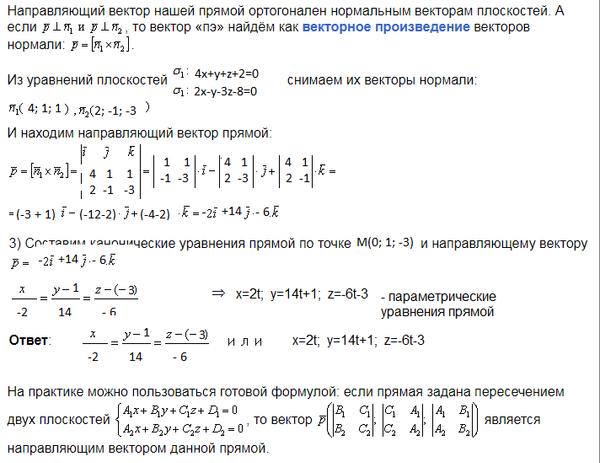
2. Из общих уравнений прямой получить их канонические и параметрические уравнения: system{4x+y+z+2=0; 2x-y-3z-8=0}

математика ВУЗ 4505

Решение

.

Написать комментарий

Меню

Присоединяйся в ВК