Задать свой вопрос   *более 50 000 пользователей получили ответ на «Решим всё»

Задача 2092 Найдите угол между плоскостями заданными...

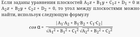
Условие

Найдите угол между плоскостями заданными уравнениями 4x-3y+15=0 и x+2y-2z-9=0.

математика 10-11 класс 5507

Решение

просто подставить цифры в формулу, в вашем случае C1=0, если вас это смущает

Вопросы к решению (1)

Написать комментарий

Меню

Присоединяйся в ВК