Задать свой вопрос   *более 50 000 пользователей получили ответ на «Решим всё»

Задача 2078 Однородный стержень опирается о...

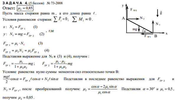
Условие

Однородный стержень опирается о вертикальную плоскость, образуя с горизонтальной плоскостью угол ? = 30 градусов. Коэффициент трения между стержнем и горизонтальной плоскостью µ1= 0,5. Чему равна минимальная величина коэффициента трения µ2 между стержнем и вертикальной плоскостью, при которой стержень будет находиться в равновесии?

физика 10-11 класс 6917

Решение



Ответ: 0,85

Написать комментарий

Меню

Присоединяйся в ВК