Задать свой вопрос   *более 50 000 пользователей получили ответ на «Решим всё»

Задача 20748 ...

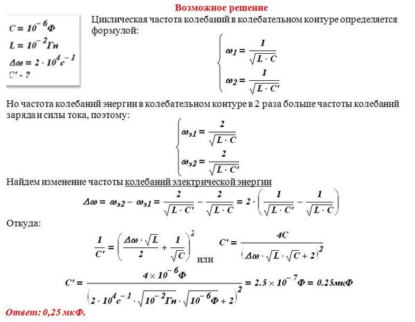
Условие

Простой колебательный контур содержит конденсатор емкостью С = 1 мкФ и катушку индуктивности L = 0,01 Гн. Какой должна быть емкость конденсатора, чтобы циклическая частота колебаний электрической энергии в контуре увеличилась на Δw = 2×10^4 с^(-1)?

физика 10-11 класс 29410

Решение



Ответ: В решение

Написать комментарий

Меню

Присоединяйся в ВК