Задать свой вопрос   *более 50 000 пользователей получили ответ на «Решим всё»

Задача 2072 Какое наибольшее значение может принять...

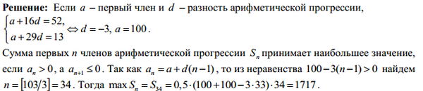
Условие

Какое наибольшее значение может принять сумма первых n членов арифметической прогрессии (an), если a17=52, а30=13?

математика 10-11 класс 4778

Решение



Ответ: 1717

Написать комментарий

Меню

Присоединяйся в ВК