Задать свой вопрос   *более 50 000 пользователей получили ответ на «Решим всё»

Задача 2071 Заряженный конденсатор C1 = 1 мкФ...

Условие

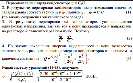
Заряженный конденсатор C1 = 1 мкФ включён в последовательную цепь из резистора R= 300 Ом, незаряженного конденсатора C2 = 2 мкФ и разомкнутого ключа К (см. рисунок). После замыкания ключа в цепи выделяется количество теплоты Q = 30 мДж. Чему равно первоначальное напряжение на конденсаторе С1?

физика 10-11 класс 36498

Решение



Ответ: 300 В

Вопросы к решению (6)

Написать комментарий

Меню

Присоединяйся в ВК