Задать свой вопрос   *более 50 000 пользователей получили ответ на «Решим всё»

Задача 2070 На границе раздела двух не смешивающихся...

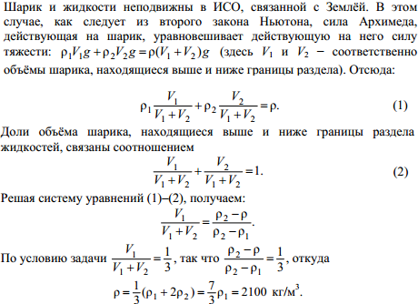
Условие

На границе раздела двух не смешивающихся жидкостей, имеющих плотности p1 = 900 кг/м^3 и p2=3p1 , плавает шарик (см. рисунок). Какой должна быть плотность шарика ?, чтобы выше границы раздела жидкостей была одна треть его объёма?

физика 10-11 класс 20230

Решение



Ответ: 2100 кг/м^3

Вопросы к решению (1)

Написать комментарий

Меню

Присоединяйся в ВК