Задать свой вопрос   *более 50 000 пользователей получили ответ на «Решим всё»

Задача 2063 Числа 1/(a+b), 1/(a+c), 1/(b+c) образуют...

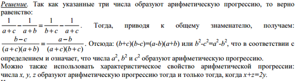
Условие

Числа 1/(a+b), 1/(a+c), 1/(b+c) образуют арифметическую прогрессию. Верно ли, что числа a^2, b^2, c^2 также образуют арифметическую прогрессию?

математика 10-11 класс 5259

Решение



Ответ: Да

Написать комментарий

Меню

Присоединяйся в ВК