Задать свой вопрос   *более 50 000 пользователей получили ответ на «Решим всё»

Задача 2062 Дан куб. А, В и С – середины его ребер...

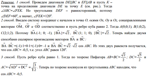
Условие

Дан куб. А, В и С – середины его ребер (см. рисунок). Чему равен угол АВС?

математика 10-11 класс 14618

Решение



Ответ: 120

Вопросы к решению (3)

Написать комментарий

Меню

Присоединяйся в ВК