Задать свой вопрос   *более 50 000 пользователей получили ответ на «Решим всё»

Задача 20527 По П-образному проводнику abcd...

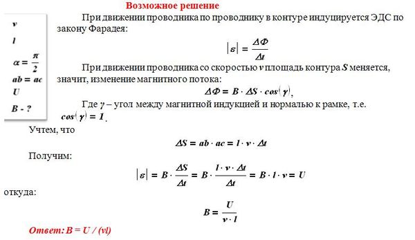
Условие

По П-образному проводнику abcd постоянного сечения скользит со скоростью v медная перемычка ab длиной l из того же материала и такого же сечения. Проводники, образующие контур, помещены в постоянное однородное магнитное поле, вектор индукции которого направлен перпендикулярно плоскости проводников (см. рисунок). Какова индукция магнитного поля B, если в тот момент, когда ab = ac, разность потенциалов между точками a и b равна U? Сопротивление между проводниками в точках контакта пренебрежимо мало, а сопротивление проводов велико.

физика 10-11 класс 14014

Решение



Ответ: В решение

Написать комментарий

Меню

Присоединяйся в ВК