Задать свой вопрос   *более 50 000 пользователей получили ответ на «Решим всё»

Задача 20526 Прямоугольный контур, образованный двумя...

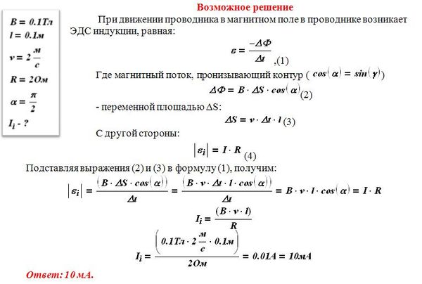
Условие

Прямоугольный контур, образованный двумя рельсами и двумя перемычками, находится в однородном магнитном поле, перпендикулярном плоскости контура. Правая перемычка скользит по рельсам, сохраняя надежный контакт с ними. Известны величины: индукция магнитного поля В = 0,1 Tл, расстояние между рельсами l = 10 см, скорость движения перемычки v = 2 м/c, сопротивление контура R = 2 Ом. Какова сила индукционного тока в контуре? Ответ выразите в миллиамперах (мА)

физика 10-11 класс 14644

Решение



Ответ: В решение

Написать комментарий

Меню

Присоединяйся в ВК