Задать свой вопрос   *более 50 000 пользователей получили ответ на «Решим всё»

Задача 20517 ...

Условие

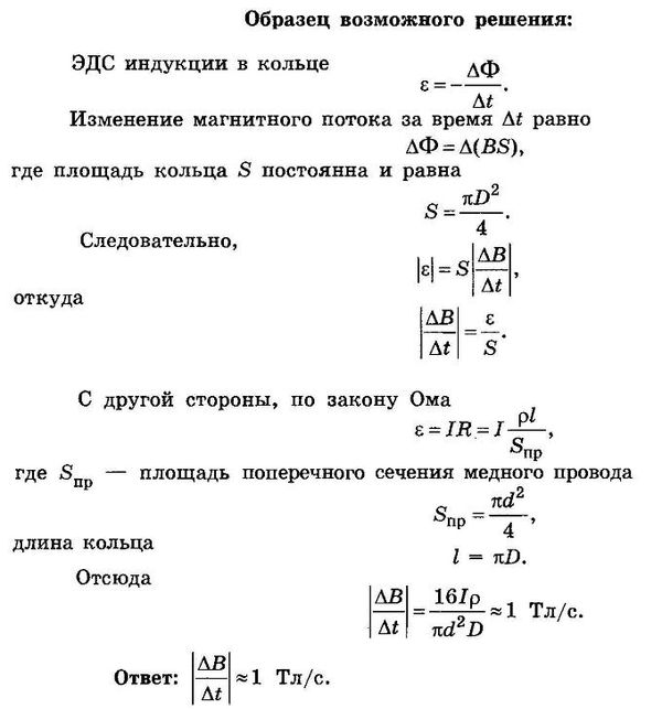
Медное кольцо, диаметр которого — 20 см, а диаметр провода кольца 2 мм, расположено в однородном магнитном поле. Плоскость кольца перпендикулярна вектору магнитной индукции. Определите модуль скорости изменения магнитной индукции поля со временем, если при этом в кольце возникает индукционный ток 10 А. Удельное сопротивление меди ρСu = 1,72 • 10^(-8) Ом·м.

физика 10-11 класс 12787

Решение



Ответ: В решение

Вопросы к решению (1)

Написать комментарий

Меню

Присоединяйся в ВК