Задать свой вопрос   *более 50 000 пользователей получили ответ на «Решим всё»

Задача 20510 ...

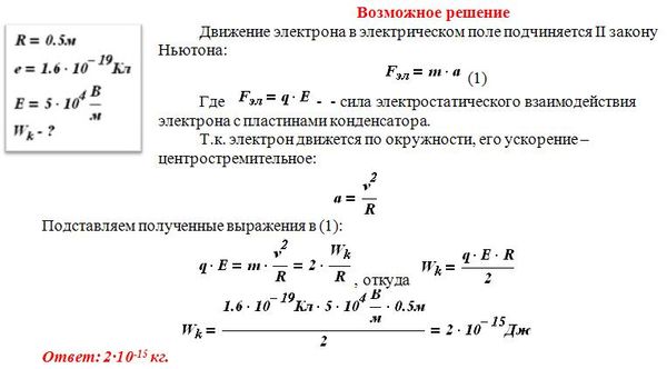
Условие

На рисунке показана схема устройства для предварительного отбора заряженных частиц с целью последующего детального исследования. Устройство представляет собой конденсатор, пластины которого изогнуты дугой радиуса R ≈ 50 см. Предположим, что в промежуток между обкладками конденсатора из источника заряженных частиц (и. ч.) влетают, как показано на рисунке, ионы с зарядом е. Напряжённость электрического поля в конденсаторе по модулю равна 50 кВ/м. При каком значении кинетической энергии ионы пролетят сквозь конденсатор, не коснувшись его пластин? Считать, что расстояние между обкладками конденсатора мало, напряжённость электрического поля в конденсаторе всюду одинакова по модулю, а вне конденсатора электрическое поле отсутствует. Влиянием силы тяжести пренебречь.

физика 10-11 класс 13250

Решение



Ответ: В решение

Ошибки в решение (1)

Написать комментарий

Меню

Присоединяйся в ВК