Задать свой вопрос   *более 50 000 пользователей получили ответ на «Решим всё»

Задача 20507 Протон с импульсом p = 1,6•10^(–21)...

Условие

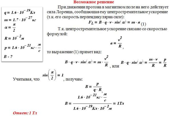
Протон с импульсом p = 1,6•10^(–21) кг•м/с движется в однородном магнитном поле по окружности радиусом 1 см. Найдите индукцию магнитного поля В.

физика 10-11 класс 5656

Решение



Ответ: В решение

Написать комментарий

Меню

Присоединяйся в ВК