Задать свой вопрос   *более 50 000 пользователей получили ответ на «Решим всё»

Задача 20506 Две частицы, имеющие отношение зарядов...

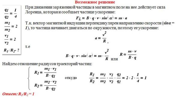
Условие

Две частицы, имеющие отношение зарядов q1/q2 = 1/4 и отношение масс m1/m2 = 2, влетели в однородное магнитное поле перпендикулярно его линиям индукции и движутся по окружностям. Определите отношение радиусов траекторий R1/R2 частиц, если отношение их скоростей v1/v2 = 2.

физика 10-11 класс 42138

Решение



Ответ: В решение

Ошибки в решение (4)

Написать комментарий

Меню

Присоединяйся в ВК