Задать свой вопрос   *более 50 000 пользователей получили ответ на «Решим всё»

Задача 20501 ...

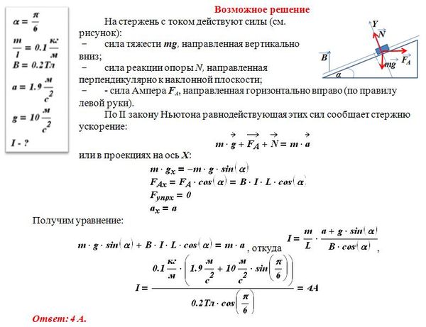
Условие

Горизонтальный проводящий стержень прямоугольного сечения поступательно движется с ускорением вверх по гладкой наклонной плоскости в вертикальном однородном магнитном поле (см. рисунок). По стержню протекает ток I. Угол наклона плоскости α = 30°. Отношение массы стержня к его длине m/L = 0,1 кг/м. Модуль индукции магнитного поля В = 0,2 Тл. Ускорение стержня a = 1,9 м/с^2. Чему равна сила тока в стержне?

физика 10-11 класс 4903

Решение



Ответ: В решение

Написать комментарий

Меню

Присоединяйся в ВК