Задать свой вопрос   *более 50 000 пользователей получили ответ на «Решим всё»

Задача 2048 В правильной четырехугольной призме...

Условие

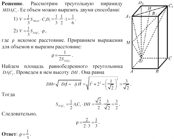
В правильной четырехугольной призме АВCDA1B1C1D1 сторона основания равна 1 а высота равна 2. М середина ребра AA1. Найдите расстояния от точки M до плоскости DA1C1

математика 10-11 класс 16162

Все решения

Вопросы к решению (1)

Написать комментарий

Меню

Присоединяйся в ВК