Задать свой вопрос
*более 50 000 пользователей получили ответ на «Решим всё»
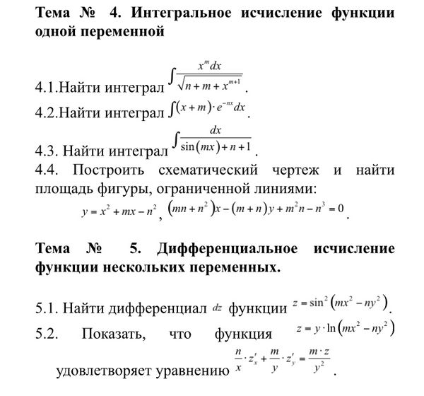
Задача 20426
Вместо m-0,n-1 Подробное решение,...
Условие
u1765911114
05.12.2017
Вместо m-0,n-1
Подробное решение, пожалуйста очень нужно
математика ВУЗ
710
О решение...
На нашем сайте такое бывает редко, но решение к данной задаче еще никто не написал.
Что Вы можете сделать?
Выставите данный вопрос вновь. Перейдите на
главную страницу
.
Найдите похожую задачу. Используйте
поиск
.
Написать комментарий
Меню
Решим всё
Найти задачу
Категории
Статьи
Тесты
Архив задач
Присоединяйся в ВК