Задать свой вопрос   *более 50 000 пользователей получили ответ на «Решим всё»

Задача 20385 Исходя из определения производной, не...

Условие

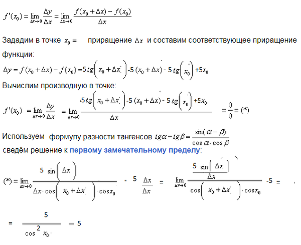
Исходя из определения производной, не пользуясь формулами дифференцирования, найти производную функции y=5(tgx–x)

математика ВУЗ 4345

Решение

Написать комментарий

Меню

Присоединяйся в ВК