Задать свой вопрос   *более 50 000 пользователей получили ответ на «Решим всё»

Задача 20347 ...

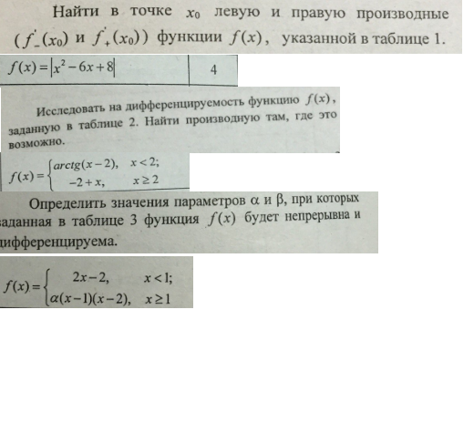
Условие

Найти в точке х_0 левую и правую производные (f^- (х0) и f^+ (x0)) функции f(x), указанной в таблице 1.

Исследовать на дифференцируемость функцию f(x), заданную в таблице 2. Найти производную там, где это возможно.

Определить значения параметров α и β, при которых заданная в таблице 3 функция f(x) будет непрерывна и дифференцируема.

математика ВУЗ 503

Решение

1)
при x > 4 y=x^2-6x+8
f`(x)=2x-6
f`_(+)(4)=2*4-6=2
при x < 4 y=-x^2+6x-8
f`(x)=-2x+6
f`_(-)(4)=-2*4+6=-2

2) y`=1/(1+(x-2)^2) при х < 2
y`=1 при х больше или равно 2

3) f(1-0)=2*1-2=0
f(1+0)= альфа *0=0
Предел слева равен пределу справа и равен значению функции в точке х=1

Функция непрерывна в точке х=1 при любом значении альфа

Написать комментарий

Меню

Присоединяйся в ВК